蹭“脑机接口”栽了!英集芯、亚辉龙各领400万罚单,还有这些公司蹭热点被罚

登录新浪财经APP 搜索【信披】查看更多考评等级

蹭“脑机接口	”栽了!英集芯、亚辉龙各领400万罚单	,还有这些公司蹭热点被罚

  炒股就看金麒麟分析师研报,权威,专业 ,及时 ,全面,助您挖掘潜力主题机会!

  脑机接口概念持续火热,相关概念股一度受到市场热捧。然而就在同一日 ,两家公司却因涉及脑机接口领域的“蹭热点”式信息披露违规,双双收到监管罚单 。

蹭“脑机接口”栽了!英集芯	、亚辉龙各领400万罚单,还有这些公司蹭热点被罚

  英集芯(维权)在互动平台以“自问自答 ”方式高调宣称涉足脑机接口芯片领域 ,亚辉龙(维权)则在战略合作公告中模糊产品开发阶段、夸大订单情况。经中国证监会深圳监管局(简称“深圳证监局 ”)调查,二者均构成误导性陈述违法行为,两家公司各面临400万罚单 ,多名高管同时领责。

  今年以来,多家公司相继因信息披露涉嫌误导性陈述违法被立案调查或重罚,监管对“蹭热点”“炒概念”等行为的打击力度持续加码 。

  英集芯在互动平台“自问自答 ” ,亚辉龙帮合作伙伴“吹牛”

  3月17日晚间,英集芯发布公告称,公司因误导性陈述违法收到百万级罚单 。

  深圳证监局下发的《行政处罚事先告知书》显示 ,1月5日 ,英集芯人为策划以“自问自答”方式,在上海证券交易所e互动平台发布“公司在脑电信号采集等核心芯片方面的产品进展与后续规划 ”的提问,并于次日盘后回复称“公司通过早期投资布局 ,已涉足脑机接口芯片领域。公司推出的IPA1299是一款8通道、低噪声24位ADC芯片,专用于人体生物电信号的高精度测量,可适用于脑电信号采集等脑机接口相关场景。IPA1299芯片已量产出货 ,性能参数可媲美海外头部芯片产品” 。

  而深圳证监局指出,公司脑机接口产品的技术路径为非侵入式,与国外侵入式主导技术路径存在显著差异。且“IPA1299芯片”为英集芯与参股公司共同推出 ,目前处于市场培育期,尚未形成规模化销售及收入,与回复中所称的“公司推出的IPA1299 ”“已量产出货”描述不符。

  2月13日 ,英集芯涉嫌信息披露违法违规,被中国证监会立案调查 。深圳证监局经调查认为,英集芯在互动平台披露的相关信息不准确 、不完整 ,致使或者可能致使投资者作出错误判断。相关信息披露后 ,引起市场关注,公司股价明显偏离市场行情,并出现异常波动 ,构成误导性陈述违法行为。

  对此,深圳证监局拟对英集芯给予警告并处以400万元罚款;拟对英集芯董事 、首席执行官陈鑫,董事长、总经理黄洪伟 ,董事会秘书吴任超给予警告,并分别处以210万元、110万元和80万元罚款 。

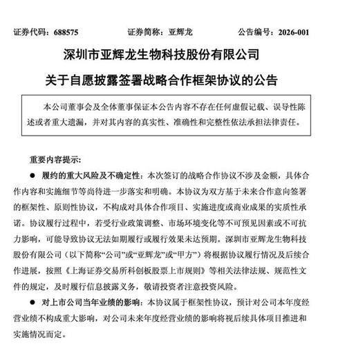
  无独有偶,同一日 ,亚辉龙也因误导性陈述违法行为被罚。

  深圳证监局指出,1月6日,亚辉龙与深圳脑机星链科技有限公司(简称“脑机星链”)签订《战略合作框架协议》 ,当日,公司发布披露信息未能准确 、完整地反映脑机星链实际技术路线及产品情况,未完整披露脑电采集分析仪、脑机接口助眠仪、脑机接口睡眠监测仪产品所处的实际开发阶段。

  且公司在次日针对上海证券交易所问询函的回复中 ,亚辉龙也未完整披露脑电采集分析仪 、脑机接口助眠仪、脑机接口睡眠监测仪产品所处的实际开发阶段 。同时 ,《问询回复公告》所涉非严肃医疗产品目前未有实际订单,仅有框架性合作协议,而亚辉龙在回复中称脑机星链“在非严肃医疗产品方向具备市场销售能力 ,目前已有订单 ”,未准确反映脑机星链非严肃医疗产品实际情况。

  深圳证监局认为,亚辉龙构成误导性陈述违法行为。最终 ,深圳证监局对亚辉龙责令改正,给予警告,并处以400万元罚款;对公司董事长胡鹍辉给予警告 ,并处以200万元罚款;对董事会秘书王鸣阳给予警告,并处以150万元罚款 。

  相关信息披露后,两家公司股价均出现波动 。1月7日开盘 ,亚辉龙股价一度冲高逾9%,随后迅速跳水;同日,英集芯同样开盘拉升 ,涨幅超过9% ,但此后快速回落,至收盘涨幅收窄至4.5%。

  误导性陈述成监管重点,信息披露合规管理聚焦实质违规行为

  信息披露的准确性 ,正成为监管层重点盯防区域。监管对“蹭热点”“炒概念”等行为的打击力度持续加码,今年以来,多家上市公司因涉嫌误导性陈述被立案调查或遭重罚 。

  其中 ,因公司重大合同公告涉嫌误导性陈述等,1月18日,容百科技(维权)被立案调查。 此后 ,公司及相关责任人合计被处以近千万元罚款。

  2月27日,双良节能(维权)因蹭“商业航天 ”热点,涉嫌信息披露误导性陈述等违法违规行为 ,被中国证监会立案调查 。2月12日,双良集团和双良节能公众号发文称,其先后获得3个海外订单 ,共计12台高效换热器设备 ,将用于SpaceX星舰发射基地扩建配套的燃料生产系统。双良集团当时声称,该系列订单不仅体现了国际市场对双良节能技术实力与交付体系的高度认可,也为中国高端制造进一步融入全球商业航天产业链注入强劲动力。消息一出 ,双良节能股价火速涨停 。但此后上交所认为,双良节能相关信息发布不准确、不完整,风险提示不充分 ,违反了相关规定。

  3月2日晚间,向日葵(维权)发布公告,公司及相关当事人当日收到中国证监会浙江监管局出具的《行政处罚事先告知书》 ,因2025年9月披露的重大资产重组预案中,对标的盈利模式存在误导性陈述,公司及时任核心高管合计拟被处罚510万元。

  根据《中华人民共和国证券法》 ,信息披露义务人报送的报告或者披露的信息有虚假记载 、误导性陈述或者重大遗漏的,责令改正,给予警告 ,并处以一百万元以上一千万元以下的罚款;对直接负责的主管人员和其他直接责任人员给予警告 ,并处以五十万元以上五百万元以下的罚款 。

  康达律师事务所高级合伙人王萌表示,此前已有因“蹭热点 ”式违规被处以重罚的案例。他指出,这类误导性陈述与常见的信披违规有所不同:常见的信息披露问题多表现为虚假记载、重大遗漏、延迟披露等 ,其中虽不乏故意行为,但也有相当一部分源于工作疏忽;而误导性陈述则基本属于披露主体的故意行为,往往带有操纵股价的目的 ,对市场危害较大,因此处罚也更为严厉。

  这一监管风向的变化并非无迹可循 。2026年全国两会期间,中国证监会主席吴清强调 ,依法严查严处蹭热点 、炒概念、搞操纵等侵害投资者利益的行为 。

  王萌认为,这一趋势反映出监管机构对信息披露合规的关注点不再仅停留在程序合规层面,而是更加聚焦于整治那些对证券市场产生实质不良影响的违规行为。

  新京报贝壳财经记者 丁爽

  编辑 岳彩周

  校对 吴兴发

本文来自作者[失言]投稿,不代表点新号立场,如若转载,请注明出处:https://pan.dxalshfzz.com/cshi/202603-1346.html

(8)

文章推荐

  • 七夕节的食物p5r(七夕节代表食物)

    本文目录一览:1、女神异闻录5七夕应景食品有哪些呢2、女神异闻录5七夕应该吃些什么?3、中国传统节日故事4、女神异闻录5七夕应景的食物有哪些啊?5、p5r各个关键日期一览女神异闻录5七夕应景食品有哪些呢1、女神异闻录5七夕应景的食物有:吃巧果又叫“乞巧果子”,其实并不

    2026年03月12日
    64303
  • 视频丨以军持续空袭黎巴嫩多地 至少10人死亡

      当地时间13日,以色列继续对黎巴嫩首都贝鲁特南郊及黎巴嫩南部、东部多地发动多轮空袭,造成至少10人死亡,多人受伤。以色列军方13日称,自以色列与黎巴嫩因以美大规模袭击伊朗而再度爆发冲突以来,以军已经空袭黎巴嫩1100余次,并向与黎接壤的以北部地区增派大量兵力。  据黎巴嫩方面13日消息,一架无

    2026年03月14日
    30314
  • 特朗普顾问建议美国“宣布胜利并从伊朗脱身”

      特朗普的一位白宫亲密顾问建议,美国是时候想办法找到从伊朗冲突中脱身之计了。  特朗普的人工智能和加密货币顾问大卫·萨克斯近日在他共同主持的播客节目《All-In》中说道:“我们应该想办法找到脱身之计。现在是宣布胜利并撤军的好时机。然而,你会看到有一部分人,我认为主要是共和党人,但也不全是,他们

    2026年03月14日
    35318
  • 二手奢侈品鉴定机构(二手奢侈品鉴定证书)

    本文目录一览:1、上海最大最正规二手奢侈品2、二手包中检是什么3、二手奢侈品平台哪家好?4、中检与中迹:二手奢侈品鉴定的“标准基石”与“透明革新”5、闲拍:二手奢侈品难辨真假,请第三方权威机构来帮忙鉴定6、请问,北京哪儿能鉴定奢侈品?上海最大最正规二手奢侈品1、

    2026年03月15日
    36305
  • 伊朗战争假消息不断 FCC主席抨击广播公司 特朗普否认伊朗袭击美国加油机报道

      周六,美国总统唐纳德・特朗普称有关伊朗袭击五架美国加油机的报道是“假新闻”后,美国联邦通信委员会(FCC)主席布伦丹・卡尔随即猛烈抨击广播公司。  卡尔在社交平台X发文警告,广播公司若不“以公共利益为导向运营”,将失去其广播执照。  “那些传播虚假信息、歪曲新闻——也就是所谓

    2026年03月15日
    35308
  • 账号分层模型怎么做的(账号分级管理)

    本文目录一览:1、介绍两个用户分层的好方法(下)—RFM模型2、如何利用金字塔模型做好用户分层运营(附案例)3、用户运营体系:用户分层案例详解(RFM模型)4、动态模型制作哪里好一点?介绍两个用户分层的好方法(下)—RFM模型1、介绍两个用户分层的好方法(下)——RFM模型

    2026年03月16日
    36317
  • 市场全天震荡调整,超20只基金跌逾6%,无一只涨超2%

      每经记者|肖芮冬    每经编辑|赵云      3月17日,市场全天震荡调整,深成指跌超1%,创业板指跌超2%。板块来看,大金融股逆势走强,化工板块反复活跃,房地产板块震荡走高。下跌方面,算力硬件、半导体等板块跌幅居前,其中CPO概念集体调整。全市场超4500只个股下跌。沪深两市成交额仅2.

    2026年03月17日
    31320
  • 新房验房师收费标准(新房验房师多少钱)

    本文目录一览:1、新房验房收费标准?需要注意哪些细节2、肇庆验房师丨我们收楼了去哪里找验房师,毛坯房验收需要多少钱,需要请...3、135平方米的房子需要多少费用,新房验房师的验房价格大概多少?4、新房验房费用是按什么标准来进行收费的?有没有人晓得?5、新房验房收费标准?麻

    2026年03月18日
    27308
  • 伊媒:伊朗已为国家关键职位指定多名替代人选

      新华社德黑兰3月18日电伊朗法尔斯通讯社17日晚以知情人士为消息源报道,伊朗为所有关键政府官员和军事指挥官预先指定了3至7名不等的替代人选,以确保遭遇突发情况时国家核心职能的连续性。  这名知情人士说,这一未雨绸缪的人事安排旨在确保无论遭遇任何突发事件,国家行政运转和防御行动都不会中断。 

    2026年03月18日
    25311
  • 酱园弄原型故事结局(酱园弄杀夫案)

    本文目录一览:1、酱园弄悬案结尾什么意思2、杀人分尸!《酱园弄·悬案》的原型是真狠,连自己的手指都剁掉了_百度...3、酱园弄原型最后怎么了4、酱园弄原型最后怎么样了酱园弄悬案结尾什么意思《酱园弄悬案》结尾薛至武被按在铁丝网上,詹周氏首次与之平视的镜头,极具象征意义,完成了

    2026年03月19日
    26305
  • 匈牙利汽车产业向新能源转型的有利条件(匈牙利制造业)

    本文目录一览:1、匈牙利是欧洲重要的汽车制造中心2、比亚迪计划在匈牙利建厂,开启欧盟的新能源事业!3、比亚迪欧洲总部落户匈牙利,深化全球化布局匈牙利是欧洲重要的汽车制造中心匈牙利是欧洲乃至全球重要的汽车制造中心,其汽车产业以出口导向、技术升级和多元化发展为特征,对国家经济贡献显著

    2026年03月23日
    2311
  • 个人征信查询系统(个人征信查询系统官网)

    本文目录一览:1、个人如何查询征信系统2、个人征信系统查询官网(征信查询官网入口)3、央行征信系统查询官网个人4、个人征信系统查询官网5、个人征信查询官网入口6、个人征信网上查询系统是什么个人如何查询征信系统1、个人可以通过以下步骤查询自己的征信系统:注册并登录

    2026年03月09日
    46320

发表回复

本站作者才能评论

评论列表(3条)

  • 失言的头像
    失言 2026年03月22日

    我是点新号的签约作者“失言”

  • 失言
    失言 2026年03月22日

    本文概览:登录新浪财经APP 搜索【信披】查看更多考评等级   炒股就看金麒麟分析师研报,权威,专业,及时,全面,助您挖掘潜力主题机会!   脑机接口概念持续火热,相关概念股一度受到市场...

  • 失言
    用户032212 2026年03月22日

    文章不错《蹭“脑机接口”栽了!英集芯、亚辉龙各领400万罚单,还有这些公司蹭热点被罚》内容很有帮助